Deck 6: Purchases and Payments Business Process
Question
Question
Question
Question
Question
Question
Question
Question
Question
Question
Question
Question
Question
Question
Question
Unlock Deck
Sign up to unlock the cards in this deck!
Unlock Deck
Unlock Deck
1/15
Play
Full screen (f)
Deck 6: Purchases and Payments Business Process
1
La Jolla Management Company (LJMC)manages several apartment complexes and earns revenues by renting out the apartments in those complexes.LJMC assigns an agent/manager (employee)to each complex (one manager can manage several complexes)to handle day-to-day operations,such as maintaining the property,advertising,and signing rental contracts.This case describes the purchase of maintenance service process.
Complexes and apartments.LJMC has acquired fifteen and built several more new apartment complexes over the last two years.It identifies complexes by unique name and apartments by the combination of the complex name and apartment #.LJMC categorizes each apartment according to the number of bedrooms and bathrooms,as well as other factors.There are more than 20 apartment categories at present,each identified by unique category #.Since each complex presents a unique set of luxury appointments and amenities,LJMC determines the standard monthly rental fee by considering both the apartment category and complex,for example 2 bedroom 1 bath apartments (category 21)rent for $1850 per month in the El Dorado Arms complex (where there is no view and the complex is close to a freeway)but the same category apartments rent for $2850 per month in the La Jolla Cove complex (where there is a view of the ocean from most apartments in the complex).
Maintenance Jobs.LJMC keeps its apartments and complexes in top condition.The LJMC complex managers monitor the condition of the facilities.Whenever the condition falls below LJMC standards,the managers hire contractors to bring the apartment back up to specification.LJMC classifies each maintenance job by job type,and the managers match the job type to the contractor type that can best perform the job.The LJMC manager then selects one specific contractor for the job from that contractor type.Each contractor may belong to several contractor types.Each maintenance job involves either one apartment or the common areas of the complex.LJMC tracks the maintenance performed on apartments and complex common areas.LJMC pays its contractors in full at the end of the month for all jobs that the contractor performed during the month.
Other Information.Agents,resources,and type images may be recorded in the database before they are linked to other classes.LJMC tracks all its employees in one employee class.
REQUIRED: 1)use the information above and the list of attributes below to draw a UML class diagram showing the classes,associations,and multiplicities,2)prepare a listing of the tables necessary to support La Jolla Management Company's process using all the attributes.Name each table and clearly identify primary keys with PK and foreign keys with FK.List your tables in the following order: RESOURCES,EVENTS,AGENTS,TYPE IMAGES,and LINKING.Use only the following list of attributes (remember that there should be no classes without attributes).
Attributes
Complexes and apartments.LJMC has acquired fifteen and built several more new apartment complexes over the last two years.It identifies complexes by unique name and apartments by the combination of the complex name and apartment #.LJMC categorizes each apartment according to the number of bedrooms and bathrooms,as well as other factors.There are more than 20 apartment categories at present,each identified by unique category #.Since each complex presents a unique set of luxury appointments and amenities,LJMC determines the standard monthly rental fee by considering both the apartment category and complex,for example 2 bedroom 1 bath apartments (category 21)rent for $1850 per month in the El Dorado Arms complex (where there is no view and the complex is close to a freeway)but the same category apartments rent for $2850 per month in the La Jolla Cove complex (where there is a view of the ocean from most apartments in the complex).
Maintenance Jobs.LJMC keeps its apartments and complexes in top condition.The LJMC complex managers monitor the condition of the facilities.Whenever the condition falls below LJMC standards,the managers hire contractors to bring the apartment back up to specification.LJMC classifies each maintenance job by job type,and the managers match the job type to the contractor type that can best perform the job.The LJMC manager then selects one specific contractor for the job from that contractor type.Each contractor may belong to several contractor types.Each maintenance job involves either one apartment or the common areas of the complex.LJMC tracks the maintenance performed on apartments and complex common areas.LJMC pays its contractors in full at the end of the month for all jobs that the contractor performed during the month.
Other Information.Agents,resources,and type images may be recorded in the database before they are linked to other classes.LJMC tracks all its employees in one employee class.
REQUIRED: 1)use the information above and the list of attributes below to draw a UML class diagram showing the classes,associations,and multiplicities,2)prepare a listing of the tables necessary to support La Jolla Management Company's process using all the attributes.Name each table and clearly identify primary keys with PK and foreign keys with FK.List your tables in the following order: RESOURCES,EVENTS,AGENTS,TYPE IMAGES,and LINKING.Use only the following list of attributes (remember that there should be no classes without attributes).
Attributes

Diagram:
Table listing:
Resources
Apartment Complex = apartment complex name (PK),address,date constructed,total square footage,employee # (manager)
Apartments = complex name + apartment # (PK),apartment square footage,count of rooms in apartment,apartment category (FK)
Cash = bank account # (PK),bank account balance
Events
Maintenance Job = maintenance job # (PK),projected completion date of job,actual completion date of job,actual cost of this job,job type (FK),employee # (FK),contractor # (FK),complex name (FK),apartment # (FK),check # (FK)
Cash disbursement = check # (PK),check date,check amount,bank account # (FK),employee # (FK),contractor # (FK)
Agents
Contractor = contractor # (PK),contractor name,contractor quality rating,phone
Employee = employee # (PK),employee name,employee hire date
Type Images
Job Type = job type (PK),standard cost for this job type,YTD $ spent on this job type
Contractor Type = contractor type (PK),count of this type of contractor
Apartment Category = apartment category # (PK),number of bedrooms for apartments in this category,number of bathrooms for apartments in this category,count of available apartments in this category
Linking Tables
Job Type - Contractor Type = job type + contractor type (PK)
Contractor Type - Contractor = contractor type + contractor # (PK)
Apartment Category - Building = apt category # + complex name (PK)
Job Type - Complex = complex name + job type (PK),YTD $ spent on this job type in this complex
Table listing:Resources
Apartment Complex = apartment complex name (PK),address,date constructed,total square footage,employee # (manager)
Apartments = complex name + apartment # (PK),apartment square footage,count of rooms in apartment,apartment category (FK)
Cash = bank account # (PK),bank account balance
Events
Maintenance Job = maintenance job # (PK),projected completion date of job,actual completion date of job,actual cost of this job,job type (FK),employee # (FK),contractor # (FK),complex name (FK),apartment # (FK),check # (FK)
Cash disbursement = check # (PK),check date,check amount,bank account # (FK),employee # (FK),contractor # (FK)
Agents
Contractor = contractor # (PK),contractor name,contractor quality rating,phone
Employee = employee # (PK),employee name,employee hire date
Type Images
Job Type = job type (PK),standard cost for this job type,YTD $ spent on this job type
Contractor Type = contractor type (PK),count of this type of contractor
Apartment Category = apartment category # (PK),number of bedrooms for apartments in this category,number of bathrooms for apartments in this category,count of available apartments in this category
Linking Tables
Job Type - Contractor Type = job type + contractor type (PK)
Contractor Type - Contractor = contractor type + contractor # (PK)
Apartment Category - Building = apt category # + complex name (PK)
Job Type - Complex = complex name + job type (PK),YTD $ spent on this job type in this complex
2
Pacific Green Company (PGC)provides landscaping services to individual and corporate customers in southern California.Heather F originally founded PGC as a lawn mowing service while she attended graduate school.It became so successful that she delayed her teaching career to concentrate on building the company.This case describes PGC's processes for maintaining trucks.
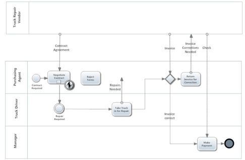
PGC contracts for truck maintenance with local truck repair shops.A purchasing agent will negotiate a truck maintenance contract for each type of truck with a truck repair shop that specializes in those types of trucks.If the purchasing agent cannot negotiate satisfactory contract terms,the contracting process terminates.The process then starts over until contracts are in place.
When trucks are due for maintenance or repair,a PGC truck driver takes its trucks to the contracted shops.A PGC purchasing agent approves each maintenance invoice after carefully checking it against the contract terms and to confirm that the required maintenance or repairs are made.If the maintenance complies and the repairs were satisfactorily performed,PGC assigns a purchase number to track the purchase of maintenance.A PGC cashier then pays the truck maintenance vendors.If the invoice does not comply with the terms of the contract,the PGC purchasing agent returns the invoice for correction.If the repairs are not satisfactory,the purchasing agent takes the truck back so the shop can perform the repairs or maintenance satisfactorily.
REQUIRED: Using the description above,correct the following BPMN activity diagram to accurately depict the PGC truck contracting and maintenance process.

PGC contracts for truck maintenance with local truck repair shops.A purchasing agent will negotiate a truck maintenance contract for each type of truck with a truck repair shop that specializes in those types of trucks.If the purchasing agent cannot negotiate satisfactory contract terms,the contracting process terminates.The process then starts over until contracts are in place.
When trucks are due for maintenance or repair,a PGC truck driver takes its trucks to the contracted shops.A PGC purchasing agent approves each maintenance invoice after carefully checking it against the contract terms and to confirm that the required maintenance or repairs are made.If the maintenance complies and the repairs were satisfactorily performed,PGC assigns a purchase number to track the purchase of maintenance.A PGC cashier then pays the truck maintenance vendors.If the invoice does not comply with the terms of the contract,the PGC purchasing agent returns the invoice for correction.If the repairs are not satisfactory,the purchasing agent takes the truck back so the shop can perform the repairs or maintenance satisfactorily.
REQUIRED: Using the description above,correct the following BPMN activity diagram to accurately depict the PGC truck contracting and maintenance process.

(it is possible that other solutions may also be correct) 

3
In a BPMN activity diagram,which of the following best describes the purpose of an intermediate timer event?
A) Represent a time delay
B) Indicates a delay to a specific date/time
C) Indicates a delay to a relative date, such as next Thursday
D) All of the above
A) Represent a time delay
B) Indicates a delay to a specific date/time
C) Indicates a delay to a relative date, such as next Thursday
D) All of the above
D
4
Many companies record both purchase orders and purchases; when would such a company recognize the purchase?
A) When the purchase order is issued.
B) When the supplier receives the purchase order.
C) When the products are received from the supplier and accepted.
D) When the products are sold.
A) When the purchase order is issued.
B) When the supplier receives the purchase order.
C) When the products are received from the supplier and accepted.
D) When the products are sold.
Unlock Deck
Unlock for access to all 15 flashcards in this deck.
Unlock Deck
k this deck
5
In a BPMN collaboration model of the purchase process,which of the following is the appropriate term for the message flows between pools?
A) Orchestration
B) Choreography
C) Collaboration
D) Intermediate events
A) Orchestration
B) Choreography
C) Collaboration
D) Intermediate events
Unlock Deck
Unlock for access to all 15 flashcards in this deck.
Unlock Deck
k this deck
6
Integrated Case combining both sales and purchases processes.
Background: When Arnold retired from politics after the state budget crises of 2008,2009,and 2010 he found that the downturn in the overall economy had affected his retirement plans.Plus,he needs money for his divorce from Maria while his new movies are still in production.So,he decided to open a unique health spa that will cater to movie stars and other wealthy clients.Taking advantage of the historically low mortgage rates,he acquired an impressive estate in Rancho Palos Verdes overlooking the Pacific Ocean and converted it into an expensive spa.After some extensive market research and a number of personal visits to other spas (it was a tough job but someone had to do it),he opened Arnold's California Spa offering a variety of activities (such as golf,Pilates,yoga,massage,mud baths,aerobics,weight lifting,dodge ball,etc.)so clients have the option of either 1)getting physically fit with the latest in exercise technology or 2)just relaxing in luxury.His spa quickly became extremely successful and he plans to expand to other cities.Arnold realizes that his business needs an accounting system,and he has asked you to analyze his requirements and help him design a system that can grow along with his business.
Arnold's business requirements: During your interview with Arnold,he describes his business requirements for his purchasing and sales processes as follows:
Spa Packages.We offer our clients a selection of spa packages that changes according to the time of year and customer demand.For example,we might offer the Spring Getaway Package,the Relaxing Escape from the Economy Package,the Pure Indulgence Package,the Sports Package,and the Steroid-Free Bodybuilding Package.Each package includes several activities,such as weight lifting,aerobics,Pilates,mountain biking,yoga,tennis,golf,various skin care therapies,hydrotherapies,body therapies,and massage.
The price of each spa package depends on the specific activities included in the package.For example,the Steroid-Free Bodybuilding Package includes weight lifting,yoga,dodge ball,and scientifically designed ice baths to restore the muscles.Each activity could appear multiple times in each spa package,for example we could include two rounds of golf in one package.Of course,each activity is included in multiple spa packages.
We set the price of each spa package by first determining what we want to charge for each of the activities depending on the time of year,the products used in the activity,and expected popularity.We then add up the charges for each activity to form the overall price for the spa package; however,the clients only see one single price for the whole package.To monitor profitability,we track year-to-date sales information for each activity included in any spa package.
Sales process (spa visits): Arnold's California Spa emphasizes customer service,of course.Each client makes reservations in advance,and one reservation could schedule several future spa visits (each individual spa visit involves only one spa package,but the client could select a different spa package for each visit).When the client arrives for a spa visit,we assign one of our employees to be responsible for the client and direct all the client's activities for that visit.This responsibility only applies to the specific visit.Other employees will also be involved in the spa visit depending upon the activities included in the specific spa package that the client selected.For example,the visit director may conduct a golf lesson for the client while an assisting employee may provide a therapeutic massage for the client's guest (to maintain appropriate discretion,we don't track clients' guests).We expect our employees to provide the highest quality customer service and we plan to hold them accountable.Since all of our employees will be able to be visit directors,we want to track who directs and who assists with each specific visit as well as the number of hours they spend with the client.
Since most clients love their experience and want to return,we offer them an opportunity to become members of Arnold's Entourage.Entourage members earn membership rewards based on the number of visits and the amounts spent.Entourage members also get priority reservations and can pay for visits over time with regular monthly payments,where the number of payments depends on their membership group: bronze,silver,or gold.Since an Entourage member could visit several times while also making payments for prior visits,each client payment could apply to several spa visits.Clients that are not Entourage members must pay for each spa visit in full at the time of the visit.To plan for future marketing,we track year-to-date spending for each combination of Entourage Group and activity,so we can see which activities appeal to which membership group.
Product Inventory and purchasing.We maintain an inventory of products-such as sports gear,towels,robes,shampoos,golf balls,body-wrap material,seaweed,massage oils,bodybuilding supplements,raw fruit juices,and vitamins- that we use in the spa visits.We record the quantity and cost of each product used in a spa visit as well as the total costs for each visit to determine profitability.For planning,we also track which products are used in each activity,although many products are used in multiple activities.We estimate the quantity and cost of each product used in each activity,which then allows us to estimate the overall cost of each activity,so we can decide what to charge for the activity when it is offered in any spa package.
We buy our products from a number of vendors.We've already worked out agreements for them to deliver products on a regular basis.We record purchases by purchase number when they deliver the products.All our vendors require payment in full within 30 days after we receive the products,but depending on timing,we may issue one check to pay for multiple purchases from a vendor.
Other information.We record information about activities before they are offered in any spa package,and we add new spa packages before any client purchases them.We have a payroll service that handles all our payroll needs,so you don't need to consider payroll in your analysis.We assign each employee an employee number and a job title,like "master masseuse","yoga instructor supervisor","hair styling specialist" and "the guy who will pump you up." However,every employee can perform several different jobs at the spa,so we keep all the employee information in one set of records.We only use the title to impress our clients and not for any real business purpose (we don't categorize employees by employee types).We record information about all agents,resources,and type images before they are linked to other classes.
REQUIRED: 1)use the information above and the list of attributes below to draw a UML class diagram showing the classes,associations,and multiplicities,2)prepare a listing of the tables necessary to support Arnold's California Spa processes using all the attributes.Name each table and clearly identify primary keys with PK and foreign keys with FK.List your tables in the following order: RESOURCES,EVENTS,AGENTS,TYPE IMAGES,and LINKING.Use only the following list of attributes (remember that there should be no classes without attributes).

Background: When Arnold retired from politics after the state budget crises of 2008,2009,and 2010 he found that the downturn in the overall economy had affected his retirement plans.Plus,he needs money for his divorce from Maria while his new movies are still in production.So,he decided to open a unique health spa that will cater to movie stars and other wealthy clients.Taking advantage of the historically low mortgage rates,he acquired an impressive estate in Rancho Palos Verdes overlooking the Pacific Ocean and converted it into an expensive spa.After some extensive market research and a number of personal visits to other spas (it was a tough job but someone had to do it),he opened Arnold's California Spa offering a variety of activities (such as golf,Pilates,yoga,massage,mud baths,aerobics,weight lifting,dodge ball,etc.)so clients have the option of either 1)getting physically fit with the latest in exercise technology or 2)just relaxing in luxury.His spa quickly became extremely successful and he plans to expand to other cities.Arnold realizes that his business needs an accounting system,and he has asked you to analyze his requirements and help him design a system that can grow along with his business.
Arnold's business requirements: During your interview with Arnold,he describes his business requirements for his purchasing and sales processes as follows:
Spa Packages.We offer our clients a selection of spa packages that changes according to the time of year and customer demand.For example,we might offer the Spring Getaway Package,the Relaxing Escape from the Economy Package,the Pure Indulgence Package,the Sports Package,and the Steroid-Free Bodybuilding Package.Each package includes several activities,such as weight lifting,aerobics,Pilates,mountain biking,yoga,tennis,golf,various skin care therapies,hydrotherapies,body therapies,and massage.
The price of each spa package depends on the specific activities included in the package.For example,the Steroid-Free Bodybuilding Package includes weight lifting,yoga,dodge ball,and scientifically designed ice baths to restore the muscles.Each activity could appear multiple times in each spa package,for example we could include two rounds of golf in one package.Of course,each activity is included in multiple spa packages.
We set the price of each spa package by first determining what we want to charge for each of the activities depending on the time of year,the products used in the activity,and expected popularity.We then add up the charges for each activity to form the overall price for the spa package; however,the clients only see one single price for the whole package.To monitor profitability,we track year-to-date sales information for each activity included in any spa package.
Sales process (spa visits): Arnold's California Spa emphasizes customer service,of course.Each client makes reservations in advance,and one reservation could schedule several future spa visits (each individual spa visit involves only one spa package,but the client could select a different spa package for each visit).When the client arrives for a spa visit,we assign one of our employees to be responsible for the client and direct all the client's activities for that visit.This responsibility only applies to the specific visit.Other employees will also be involved in the spa visit depending upon the activities included in the specific spa package that the client selected.For example,the visit director may conduct a golf lesson for the client while an assisting employee may provide a therapeutic massage for the client's guest (to maintain appropriate discretion,we don't track clients' guests).We expect our employees to provide the highest quality customer service and we plan to hold them accountable.Since all of our employees will be able to be visit directors,we want to track who directs and who assists with each specific visit as well as the number of hours they spend with the client.
Since most clients love their experience and want to return,we offer them an opportunity to become members of Arnold's Entourage.Entourage members earn membership rewards based on the number of visits and the amounts spent.Entourage members also get priority reservations and can pay for visits over time with regular monthly payments,where the number of payments depends on their membership group: bronze,silver,or gold.Since an Entourage member could visit several times while also making payments for prior visits,each client payment could apply to several spa visits.Clients that are not Entourage members must pay for each spa visit in full at the time of the visit.To plan for future marketing,we track year-to-date spending for each combination of Entourage Group and activity,so we can see which activities appeal to which membership group.
Product Inventory and purchasing.We maintain an inventory of products-such as sports gear,towels,robes,shampoos,golf balls,body-wrap material,seaweed,massage oils,bodybuilding supplements,raw fruit juices,and vitamins- that we use in the spa visits.We record the quantity and cost of each product used in a spa visit as well as the total costs for each visit to determine profitability.For planning,we also track which products are used in each activity,although many products are used in multiple activities.We estimate the quantity and cost of each product used in each activity,which then allows us to estimate the overall cost of each activity,so we can decide what to charge for the activity when it is offered in any spa package.
We buy our products from a number of vendors.We've already worked out agreements for them to deliver products on a regular basis.We record purchases by purchase number when they deliver the products.All our vendors require payment in full within 30 days after we receive the products,but depending on timing,we may issue one check to pay for multiple purchases from a vendor.
Other information.We record information about activities before they are offered in any spa package,and we add new spa packages before any client purchases them.We have a payroll service that handles all our payroll needs,so you don't need to consider payroll in your analysis.We assign each employee an employee number and a job title,like "master masseuse","yoga instructor supervisor","hair styling specialist" and "the guy who will pump you up." However,every employee can perform several different jobs at the spa,so we keep all the employee information in one set of records.We only use the title to impress our clients and not for any real business purpose (we don't categorize employees by employee types).We record information about all agents,resources,and type images before they are linked to other classes.
REQUIRED: 1)use the information above and the list of attributes below to draw a UML class diagram showing the classes,associations,and multiplicities,2)prepare a listing of the tables necessary to support Arnold's California Spa processes using all the attributes.Name each table and clearly identify primary keys with PK and foreign keys with FK.List your tables in the following order: RESOURCES,EVENTS,AGENTS,TYPE IMAGES,and LINKING.Use only the following list of attributes (remember that there should be no classes without attributes).

Unlock Deck
Unlock for access to all 15 flashcards in this deck.
Unlock Deck
k this deck
7
Review the following diagram.Which answer provides the best interpretation of the multiplicities for the association between the Product Categories and Supplier Categories classes? 
A) Each partner can only purchase products from one supplier category and for one product category.
B) Every supplier and product category can be managed by several partners, but no partner manages both.
C) Some partners may manage several product categories, and some partners may manage several supplier categories, but there is no direct link between supplier and product categories.
D) Supplier and product category information can be used to calculate year-to-date sales for each product/supplier category combination.

A) Each partner can only purchase products from one supplier category and for one product category.
B) Every supplier and product category can be managed by several partners, but no partner manages both.
C) Some partners may manage several product categories, and some partners may manage several supplier categories, but there is no direct link between supplier and product categories.
D) Supplier and product category information can be used to calculate year-to-date sales for each product/supplier category combination.
Unlock Deck
Unlock for access to all 15 flashcards in this deck.
Unlock Deck
k this deck
8
Which of the following least reflects the purpose of a business rule in the purchase process?
A) Ensure suppliers are paid on time
B) Require segregation of order, receiving, and payment duties
C) Ensure suppliers are satisfied
D) Ensure an audit trail
A) Ensure suppliers are paid on time
B) Require segregation of order, receiving, and payment duties
C) Ensure suppliers are satisfied
D) Ensure an audit trail
Unlock Deck
Unlock for access to all 15 flashcards in this deck.
Unlock Deck
k this deck
9
In a BPMN collaboration model of the purchase process,which of the following best describes the purpose of swimlanes is which of the following?
A) Capturing the process complexity
B) Clarifying the interaction between pools
C) Showing the sequence of activities in a pool
D) Showing different jobs in the purchase process
A) Capturing the process complexity
B) Clarifying the interaction between pools
C) Showing the sequence of activities in a pool
D) Showing different jobs in the purchase process
Unlock Deck
Unlock for access to all 15 flashcards in this deck.
Unlock Deck
k this deck
10
Review the following diagram.Which answer provides the best interpretation of the multiplicities for the association between the Purchases and Products classes? 
A) Each purchase order specifies many products
B) Each purchase is for one product
C) Each purchase can include many products
D) Checks are written after products are added to inventory

A) Each purchase order specifies many products
B) Each purchase is for one product
C) Each purchase can include many products
D) Checks are written after products are added to inventory
Unlock Deck
Unlock for access to all 15 flashcards in this deck.
Unlock Deck
k this deck
11
In a BPMN collaboration model of the purchase process,one pool describes the focal organization's activities and the other pool describes what?
A) The supplier's activities
B) The customer's activities
C) The sequence of steps in the process
D) The message flows between the pools
A) The supplier's activities
B) The customer's activities
C) The sequence of steps in the process
D) The message flows between the pools
Unlock Deck
Unlock for access to all 15 flashcards in this deck.
Unlock Deck
k this deck
12
Integrated Case combining both sales and purchases processes.
Background: When Arnold retired from politics after the state budget crises of 2008,2009,and 2010 he found that the downturn in the overall economy had affected his retirement plans.Plus,he needs money for his divorce from Maria while his new movies are still in production.So,he decided to open a unique health spa that will cater to movie stars and other wealthy clients.Taking advantage of the historically low mortgage rates,he acquired an impressive estate in Rancho Palos Verdes overlooking the Pacific Ocean and converted it into an expensive spa.After some extensive market research and a number of personal visits to other spas (it was a tough job but someone had to do it),he opened Arnold's California Spa offering a variety of activities (such as golf,Pilates,yoga,massage,mud baths,aerobics,weight lifting,dodge ball,etc.)so clients have the option of either 1)getting physically fit with the latest in exercise technology or 2)just relaxing in luxury.His spa quickly became extremely successful and he plans to expand to other cities.Arnold realizes that his business needs an accounting system,and he has asked you to analyze his requirements and help him design a system that can grow along with his business.
Arnold's business requirements: During your interview with Arnold,he describes his business requirements for his purchasing and sales processes as follows:
Spa Packages.We offer our clients a selection of spa packages that changes according to the time of year and customer demand.For example,we might offer the Spring Getaway Package,the Relaxing Escape from the Economy Package,the Pure Indulgence Package,the Sports Package,and the Steroid-Free Bodybuilding Package.Each package includes several activities,such as weight lifting,aerobics,Pilates,mountain biking,yoga,tennis,golf,various skin care therapies,hydrotherapies,body therapies,and massage.
The price of each spa package depends on the specific activities included in the package.For example,the Steroid-Free Bodybuilding Package includes weight lifting,yoga,dodge ball,and scientifically designed ice baths to restore the muscles.Each activity could appear multiple times in each spa package,for example we could include two rounds of golf in one package.Of course,each activity is included in multiple spa packages.
We set the price of each spa package by first determining what we want to charge for each of the activities depending on the time of year,the products used in the activity,and expected popularity.We then add up the charges for each activity to form the overall price for the spa package; however,the clients only see one single price for the whole package.To monitor profitability,we track year-to-date sales information for each activity included in any spa package.
Sales process (spa visits): Arnold's California Spa emphasizes customer service,of course.Each client makes reservations in advance,and one reservation could schedule several future spa visits (each individual spa visit involves only one spa package,but the client could select a different spa package for each visit).When the client arrives for a spa visit,we assign one of our employees to be responsible for the client and direct all the client's activities for that visit.This responsibility only applies to the specific visit.Other employees will also be involved in the spa visit depending upon the activities included in the specific spa package that the client selected.For example,the visit director may conduct a golf lesson for the client while an assisting employee may provide a therapeutic massage for the client's guest (to maintain appropriate discretion,we don't track clients' guests).We expect our employees to provide the highest quality customer service and we plan to hold them accountable.Since all of our employees will be able to be visit directors,we want to track who directs and who assists with each specific visit as well as the number of hours they spend with the client.
Since most clients love their experience and want to return,we offer them an opportunity to become members of Arnold's Entourage.Entourage members earn membership rewards based on the number of visits and the amounts spent.Entourage members also get priority reservations and can pay for visits over time with regular monthly payments,where the number of payments depends on their membership group: bronze,silver,or gold.Since an Entourage member could visit several times while also making payments for prior visits,each client payment could apply to several spa visits.Clients that are not Entourage members must pay for each spa visit in full at the time of the visit.To plan for future marketing,we track year-to-date spending for each combination of Entourage Group and activity,so we can see which activities appeal to which membership group.
Product Inventory and purchasing.We maintain an inventory of products-such as sports gear,towels,robes,shampoos,golf balls,body-wrap material,seaweed,massage oils,bodybuilding supplements,raw fruit juices,and vitamins- that we use in the spa visits.We record the quantity and cost of each product used in a spa visit as well as the total costs for each visit to determine profitability.For planning,we also track which products are used in each activity,although many products are used in multiple activities.We estimate the quantity and cost of each product used in each activity,which then allows us to estimate the overall cost of each activity,so we can decide what to charge for the activity when it is offered in any spa package.
We buy our products from a number of vendors.We've already worked out agreements for them to deliver products on a regular basis.We record purchases by purchase number when they deliver the products.All our vendors require payment in full within 30 days after we receive the products,but depending on timing,we may issue one check to pay for multiple purchases from a vendor.
Other information.We record information about activities before they are offered in any spa package,and we add new spa packages before any client purchases them.We have a payroll service that handles all our payroll needs,so you don't need to consider payroll in your analysis.We assign each employee an employee number and a job title,like "master masseuse","yoga instructor supervisor","hair styling specialist" and "the guy who will pump you up." However,every employee can perform several different jobs at the spa,so we keep all the employee information in one set of records.We only use the title to impress our clients and not for any real business purpose (we don't categorize employees by employee types).We record information about all agents,resources,and type images before they are linked to other classes.
REQUIRED: 1)use the information above and the list of attributes below to draw a UML class diagram showing the classes,associations,and multiplicities,2)prepare a listing of the tables necessary to support Arnold's California Spa processes using all the attributes.Name each table and clearly identify primary keys with PK and foreign keys with FK.List your tables in the following order: RESOURCES,EVENTS,AGENTS,TYPE IMAGES,and LINKING.Use only the following list of attributes (remember that there should be no classes without attributes).
Chapter 06 Purchases and Payments Business Process Key
1.
The Purchase Orders table would have five foreign keys.
Background: When Arnold retired from politics after the state budget crises of 2008,2009,and 2010 he found that the downturn in the overall economy had affected his retirement plans.Plus,he needs money for his divorce from Maria while his new movies are still in production.So,he decided to open a unique health spa that will cater to movie stars and other wealthy clients.Taking advantage of the historically low mortgage rates,he acquired an impressive estate in Rancho Palos Verdes overlooking the Pacific Ocean and converted it into an expensive spa.After some extensive market research and a number of personal visits to other spas (it was a tough job but someone had to do it),he opened Arnold's California Spa offering a variety of activities (such as golf,Pilates,yoga,massage,mud baths,aerobics,weight lifting,dodge ball,etc.)so clients have the option of either 1)getting physically fit with the latest in exercise technology or 2)just relaxing in luxury.His spa quickly became extremely successful and he plans to expand to other cities.Arnold realizes that his business needs an accounting system,and he has asked you to analyze his requirements and help him design a system that can grow along with his business.
Arnold's business requirements: During your interview with Arnold,he describes his business requirements for his purchasing and sales processes as follows:
Spa Packages.We offer our clients a selection of spa packages that changes according to the time of year and customer demand.For example,we might offer the Spring Getaway Package,the Relaxing Escape from the Economy Package,the Pure Indulgence Package,the Sports Package,and the Steroid-Free Bodybuilding Package.Each package includes several activities,such as weight lifting,aerobics,Pilates,mountain biking,yoga,tennis,golf,various skin care therapies,hydrotherapies,body therapies,and massage.
The price of each spa package depends on the specific activities included in the package.For example,the Steroid-Free Bodybuilding Package includes weight lifting,yoga,dodge ball,and scientifically designed ice baths to restore the muscles.Each activity could appear multiple times in each spa package,for example we could include two rounds of golf in one package.Of course,each activity is included in multiple spa packages.
We set the price of each spa package by first determining what we want to charge for each of the activities depending on the time of year,the products used in the activity,and expected popularity.We then add up the charges for each activity to form the overall price for the spa package; however,the clients only see one single price for the whole package.To monitor profitability,we track year-to-date sales information for each activity included in any spa package.
Sales process (spa visits): Arnold's California Spa emphasizes customer service,of course.Each client makes reservations in advance,and one reservation could schedule several future spa visits (each individual spa visit involves only one spa package,but the client could select a different spa package for each visit).When the client arrives for a spa visit,we assign one of our employees to be responsible for the client and direct all the client's activities for that visit.This responsibility only applies to the specific visit.Other employees will also be involved in the spa visit depending upon the activities included in the specific spa package that the client selected.For example,the visit director may conduct a golf lesson for the client while an assisting employee may provide a therapeutic massage for the client's guest (to maintain appropriate discretion,we don't track clients' guests).We expect our employees to provide the highest quality customer service and we plan to hold them accountable.Since all of our employees will be able to be visit directors,we want to track who directs and who assists with each specific visit as well as the number of hours they spend with the client.
Since most clients love their experience and want to return,we offer them an opportunity to become members of Arnold's Entourage.Entourage members earn membership rewards based on the number of visits and the amounts spent.Entourage members also get priority reservations and can pay for visits over time with regular monthly payments,where the number of payments depends on their membership group: bronze,silver,or gold.Since an Entourage member could visit several times while also making payments for prior visits,each client payment could apply to several spa visits.Clients that are not Entourage members must pay for each spa visit in full at the time of the visit.To plan for future marketing,we track year-to-date spending for each combination of Entourage Group and activity,so we can see which activities appeal to which membership group.
Product Inventory and purchasing.We maintain an inventory of products-such as sports gear,towels,robes,shampoos,golf balls,body-wrap material,seaweed,massage oils,bodybuilding supplements,raw fruit juices,and vitamins- that we use in the spa visits.We record the quantity and cost of each product used in a spa visit as well as the total costs for each visit to determine profitability.For planning,we also track which products are used in each activity,although many products are used in multiple activities.We estimate the quantity and cost of each product used in each activity,which then allows us to estimate the overall cost of each activity,so we can decide what to charge for the activity when it is offered in any spa package.
We buy our products from a number of vendors.We've already worked out agreements for them to deliver products on a regular basis.We record purchases by purchase number when they deliver the products.All our vendors require payment in full within 30 days after we receive the products,but depending on timing,we may issue one check to pay for multiple purchases from a vendor.
Other information.We record information about activities before they are offered in any spa package,and we add new spa packages before any client purchases them.We have a payroll service that handles all our payroll needs,so you don't need to consider payroll in your analysis.We assign each employee an employee number and a job title,like "master masseuse","yoga instructor supervisor","hair styling specialist" and "the guy who will pump you up." However,every employee can perform several different jobs at the spa,so we keep all the employee information in one set of records.We only use the title to impress our clients and not for any real business purpose (we don't categorize employees by employee types).We record information about all agents,resources,and type images before they are linked to other classes.
REQUIRED: 1)use the information above and the list of attributes below to draw a UML class diagram showing the classes,associations,and multiplicities,2)prepare a listing of the tables necessary to support Arnold's California Spa processes using all the attributes.Name each table and clearly identify primary keys with PK and foreign keys with FK.List your tables in the following order: RESOURCES,EVENTS,AGENTS,TYPE IMAGES,and LINKING.Use only the following list of attributes (remember that there should be no classes without attributes).
Chapter 06 Purchases and Payments Business Process Key1.
The Purchase Orders table would have five foreign keys. Unlock Deck
Unlock for access to all 15 flashcards in this deck.
Unlock Deck
k this deck
13
Pacific Green Company (PGC)provides landscaping services to individual and corporate customers in southern California.Heather F originally founded PGC as a lawn mowing service while she attended graduate school.It became so successful that she delayed her teaching career to concentrate on building the company.This case describes PGC's processes for leasing trucks,maintaining trucks,and purchasing plants.
Inventories.PGC maintains an inventory of trucks of all sizes to support various landscaping requirements (the acquisition of trucks are outside the scope of this case).PGC tracks the trucks by vehicle identification numbers (VINs)and keeps meticulous records on each truck.For example,they track the mileage for each truck on each landscaping job.Additionally,they track the maintenance history for each truck.Each type of truck has a different use and hauling capacity,but each truck in a particular truck type has the same use and hauling capacity.
PGC also maintains an extensive inventory of plants,ranging from colorful flowers to large trees,so they can address almost any landscaping requirement on short notice.Since the common name of many plants vary by region,PGC tracks its plant inventory by scientific names (i.e.,the Latin names).To manage the plant inventory and ensure that the best plants are applied to job conditions,Heather categorizes all plants by plant type.
Truck Leases.PGC leases all its trucks from local dealers.PGC purchasing agents negotiate the leases.Each lease involves only one truck due to the state registration requirements.The dealers require a down payment at the time a lease is signed,and then PGC makes payments monthly over the life of the lease.Although PGC usually turns in the trucks at the end of the lease,occasionally,PGC will sign a new lease for an existing truck when that truck provides unusual capability or has relatively low mileage.
Truck Maintenance.PGC contracts for truck maintenance with local truck repair shops.A purchasing agent will negotiate a truck maintenance contract for each type of truck with a truck repair shop that specializes in those types of trucks.Then,PGC takes its trucks to the contracted shops when maintenance is required.A PGC purchasing agent approves each maintenance invoice after carefully checking it against the contract terms and assigns a purchase number to track the purchase of maintenance.A PGC cashier pays the truck maintenance vendors monthly for all the maintenance invoices received during the month.
Plant purchases.PGC buys its plants in bulk to keep its plant inventory well stocked.Because PGC has an excellent relationship with its plant vendors,it places informal orders by phone.When the plants are delivered and accepted,PGC assigns a purchase number to each receipt.PGC cashiers pay for plant purchases within 30 days of the delivery.PGC cashiers occasionally combine payments if there are multiple deliveries from the same vendor within a short period of time.
Employees.PGC keeps all employee information together (your model should show one Employee class).They track each employee's qualifications according to category: purchasing agent,cashier,landscaping laborer,truck driver,supervisor,etc.An employee is considered qualified when he or she reaches the number of training hours required for that category.However,each employee can hold qualifications for several categories,for example an employee qualified as a purchasing agent could also be qualified as a truck driver.
Vendors.PGC keeps all vendor information together (your model should show one Vendor class).However,they classify the vendors by type: truck dealer,truck repair shop,plant vendor,etc.
Miscellaneous.You may assume that all agent,resource,and type image information is entered into the database before any process activity takes place.
REQUIRED: 1)use the information above and the list of attributes below to draw a UML class diagram showing the classes,associations,and multiplicities,2)prepare a listing of the tables necessary to support PGC's processes using all the attributes.Name each table and clearly identify primary keys with PK and foreign keys with FK.List your tables in the following order: RESOURCES,EVENTS,AGENTS,TYPE IMAGES,and LINKING.Use only the following list of attributes (remember that there should be no classes without attributes).
Attributes:

Inventories.PGC maintains an inventory of trucks of all sizes to support various landscaping requirements (the acquisition of trucks are outside the scope of this case).PGC tracks the trucks by vehicle identification numbers (VINs)and keeps meticulous records on each truck.For example,they track the mileage for each truck on each landscaping job.Additionally,they track the maintenance history for each truck.Each type of truck has a different use and hauling capacity,but each truck in a particular truck type has the same use and hauling capacity.
PGC also maintains an extensive inventory of plants,ranging from colorful flowers to large trees,so they can address almost any landscaping requirement on short notice.Since the common name of many plants vary by region,PGC tracks its plant inventory by scientific names (i.e.,the Latin names).To manage the plant inventory and ensure that the best plants are applied to job conditions,Heather categorizes all plants by plant type.
Truck Leases.PGC leases all its trucks from local dealers.PGC purchasing agents negotiate the leases.Each lease involves only one truck due to the state registration requirements.The dealers require a down payment at the time a lease is signed,and then PGC makes payments monthly over the life of the lease.Although PGC usually turns in the trucks at the end of the lease,occasionally,PGC will sign a new lease for an existing truck when that truck provides unusual capability or has relatively low mileage.
Truck Maintenance.PGC contracts for truck maintenance with local truck repair shops.A purchasing agent will negotiate a truck maintenance contract for each type of truck with a truck repair shop that specializes in those types of trucks.Then,PGC takes its trucks to the contracted shops when maintenance is required.A PGC purchasing agent approves each maintenance invoice after carefully checking it against the contract terms and assigns a purchase number to track the purchase of maintenance.A PGC cashier pays the truck maintenance vendors monthly for all the maintenance invoices received during the month.
Plant purchases.PGC buys its plants in bulk to keep its plant inventory well stocked.Because PGC has an excellent relationship with its plant vendors,it places informal orders by phone.When the plants are delivered and accepted,PGC assigns a purchase number to each receipt.PGC cashiers pay for plant purchases within 30 days of the delivery.PGC cashiers occasionally combine payments if there are multiple deliveries from the same vendor within a short period of time.
Employees.PGC keeps all employee information together (your model should show one Employee class).They track each employee's qualifications according to category: purchasing agent,cashier,landscaping laborer,truck driver,supervisor,etc.An employee is considered qualified when he or she reaches the number of training hours required for that category.However,each employee can hold qualifications for several categories,for example an employee qualified as a purchasing agent could also be qualified as a truck driver.
Vendors.PGC keeps all vendor information together (your model should show one Vendor class).However,they classify the vendors by type: truck dealer,truck repair shop,plant vendor,etc.
Miscellaneous.You may assume that all agent,resource,and type image information is entered into the database before any process activity takes place.
REQUIRED: 1)use the information above and the list of attributes below to draw a UML class diagram showing the classes,associations,and multiplicities,2)prepare a listing of the tables necessary to support PGC's processes using all the attributes.Name each table and clearly identify primary keys with PK and foreign keys with FK.List your tables in the following order: RESOURCES,EVENTS,AGENTS,TYPE IMAGES,and LINKING.Use only the following list of attributes (remember that there should be no classes without attributes).
Attributes:

Unlock Deck
Unlock for access to all 15 flashcards in this deck.
Unlock Deck
k this deck
14
Review the following diagram.Which answer provides the best interpretation of the multiplicities for the association between the Sunset Partners and Supplier Categories classes? 
A) Each partner can be assigned to manage many supplier categories
B) Each partner can only purchase products from one supplier category
C) Each supplier category is managed by several partners
D) Each supplier is linked to one partner

A) Each partner can be assigned to manage many supplier categories
B) Each partner can only purchase products from one supplier category
C) Each supplier category is managed by several partners
D) Each supplier is linked to one partner
Unlock Deck
Unlock for access to all 15 flashcards in this deck.
Unlock Deck
k this deck
15
Review the following diagram.Which answer provides the best interpretation of the multiplicities for the association between the Purchases and Cash Disbursements classes? 
A) Each supplier must be paid for the purchases from that supplier
B) Disbursements are made after the purchases are recorded
C) One purchase can result in multiple payments to the supplier
D) Each check written to the supplier is for one specific purchase

A) Each supplier must be paid for the purchases from that supplier
B) Disbursements are made after the purchases are recorded
C) One purchase can result in multiple payments to the supplier
D) Each check written to the supplier is for one specific purchase
Unlock Deck
Unlock for access to all 15 flashcards in this deck.
Unlock Deck
k this deck

