
Accounting Information Systems 7th Edition by Cynthia Heagy,Constance Lehmann
Edition 7ISBN: 978-1111219512
Accounting Information Systems 7th Edition by Cynthia Heagy,Constance Lehmann
Edition 7ISBN: 978-1111219512 Exercise 14
In the following section of a flowchart for a credit sales and cash receipts system, what could symbol X represent?
a. Seperate checks and remittances.
b. Enter data.
c. Issue transaction file
d. Create credit memo.
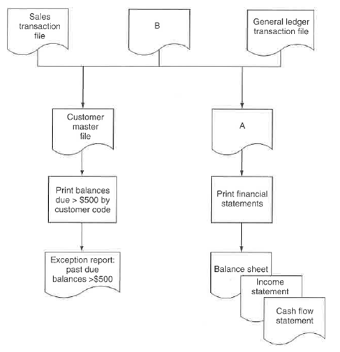
Use the following flowchart of the sales and cash receipts subsystems for questions 11 and 1

a. Seperate checks and remittances.
b. Enter data.
c. Issue transaction file
d. Create credit memo.
Use the following flowchart of the sales and cash receipts subsystems for questions 11 and 1

Explanation
c. Issue transaction file.
This symbol ...
Accounting Information Systems 7th Edition by Cynthia Heagy,Constance Lehmann
Why don’t you like this exercise?
Other Minimum 8 character and maximum 255 character
Character 255

