
Accounting Information Systems 7th Edition by Cynthia Heagy,Constance Lehmann
Edition 7ISBN: 978-1111219512
Accounting Information Systems 7th Edition by Cynthia Heagy,Constance Lehmann
Edition 7ISBN: 978-1111219512 Exercise 16
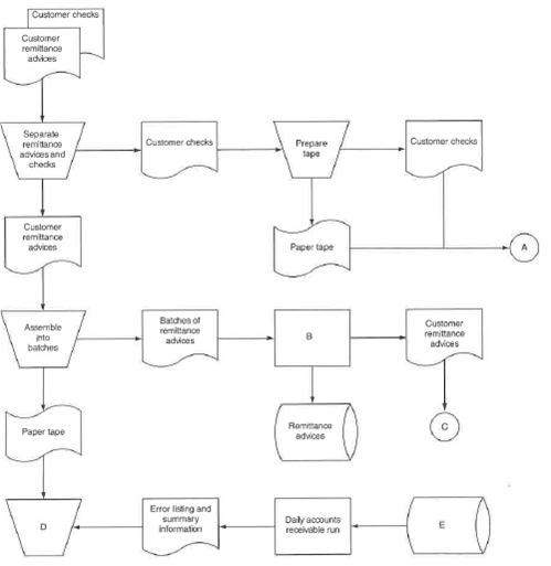
Symbol B most likely represents:
a. remittance advices.
b. cash disbursement advices.
c. customer checks.
d. cash receipts transaction file.
Use the following flowchart of the cash receipts subsystem for Rockmart Manufacturing for questions 13 to 17.

a. remittance advices.
b. cash disbursement advices.
c. customer checks.
d. cash receipts transaction file.
Use the following flowchart of the cash receipts subsystem for Rockmart Manufacturing for questions 13 to 17.

Explanation
d. Remittance advices.
The symbol repre...
Accounting Information Systems 7th Edition by Cynthia Heagy,Constance Lehmann
Why don’t you like this exercise?
Other Minimum 8 character and maximum 255 character
Character 255

