Given the Chemical Equation: H3PO4 + 3 NaOH→Na3PO4 + 3H2O  the phosphoric acid \underline{\text{ the phosphoric acid }}

Question 62

Not Answered

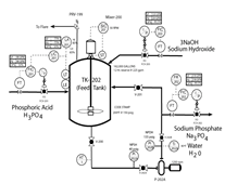
Given the chemical equation: H3PO4 + 3 NaOH→Na3PO4 + 3H2O
If you are told to increase  the phosphoric acid \underline{\text{ the phosphoric acid }} H3PO4 from 98 GPM to 294 GPM, what will the settings be for the other reactant and products? Show your work
.  Given the chemical equation: H<sub>3</sub>PO<sub>4 </sub>+ 3<sub> </sub>NaOH→Na<sub>3</sub>PO<sub>4 </sub>+ 3H<sub>2</sub>O If you are told to increase  \underline{\text{  the phosphoric acid }}   H<sub>3</sub>PO<sub>4</sub> from 98 GPM to 294 GPM, what will the settings be for the other reactant and products? Show your work .

Correct Answer:

verifed

Verified

Unlock this answer now
Get Access to more Verified Answers free of charge

Related Questions

Unlock this Answer For Free Now!

View this answer and more for free by performing one of the following actions

qr-code

Scan the QR code to install the App and get 2 free unlocks

upload documents

Unlock quizzes for free by uploading documents