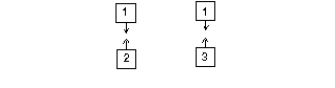
The diagram shows two pairs of heavily charged plastic cubes. Cubes 1 and 2 attract each and cubes 1 and 3 repel each other..
Which of the following illustrates the forces of cube 2 on 3 and cube 3 on 2? 
A) I
B) II
C) III
D) IV
E) V
Correct Answer:
Verified
Q18: A small object has charge Q.Charge q
Q21: A 5.0-C charge is 10 m from
Q24: Particles 1, with charge q1 and 2,
Q25: The units of 1/4
Q26: A charge Q is spread uniformly
Q30: Two particles A and B have identical
Q31: A particle with charge 2
Q32: Two identical charges, 2.0 m apart, exert
Q33: Two particles, each with charge Q, and
Q48: A wire contains a steady current of
Unlock this Answer For Free Now!
View this answer and more for free by performing one of the following actions
Scan the QR code to install the App and get 2 free unlocks
Unlock quizzes for free by uploading documents